如何提升建模能力?
对于有一定基础的朋友想要提升次世代模型制作时经常会遇到两个问题:1,软件我都会,但是复杂的弧形模型制作没有思路;2,道理我都懂,但是材质制作就是没有深入度,没有生活痕迹。
对于这两个问题确实也是值得思考,我是这样认为的。首先贴图方面,现在大多数刚入行或者正在学习次世代的朋友,都是直接从Substance Painter入手的,其中智能材质的计算,实时查看的方式,都让我们在制作材质时省去大量的时间成本。
但是没有了早期PS处理贴图的过程。缺乏对材质的分析和理解,导致在材质制作时,往往不知道需要添加什么,如何制作合理性,没有历史感和故事性。
比如上图中的清代的黄花梨画案,整体的材质均为木头。看似非常简单的材质,但是如果想要做出的质感和实用痕迹也并非一件容易的事情。
我们需要考虑木头所属的木纹造型,考虑他的使用情况和自然影响所产生的颜色变化,以及腿部和案面的脏旧区分等等。
这里再分析一下上图中黄铜材质的锁。首先需要确定是金属材质,以及他的色相和反光程度。细节上最明显的是黄铜在氧化后凹槽部分形成的绿锈,加上使用后所形成的凹坑划痕。
但是处理的时候一定要记住细节的程度不能影响主体的金属质感,特别是边缘位置上面的亮边是需要强调一下的。
总结上面对于材质的分析,归根就是需要我们善于观察生活,多看别人处理材质时的方法和想法,再在他们其中提炼出自己想要的内容。
说完了材质贴图方面,这里我们再来说说模型制作,大部分学习模型的朋友都是从Lowpoly或者是比较方正的硬表面入手。在弧形物体的处理缺乏经验。之前就有位朋友需要制作类似下图的水壶:
多处曲线交错让他开局就彻底崩溃,其问题就在于方法不对。其实我们可以是先在MAX或者MAYA制作简易的粗模,接着倒入Zbrush中雕刻,再进行拓扑,最后卡线就可以得到结构准确,线条流畅的模型了。
当然理论分析还是缺少直观的体感。
通过古代的方凳案例,我们来讲解了次世代流程制作,特殊和弧度模型制作的技巧,以及贴图深入度的表现。
为了方便学习,我对整体知识点做一个节选介绍:
1模型方面
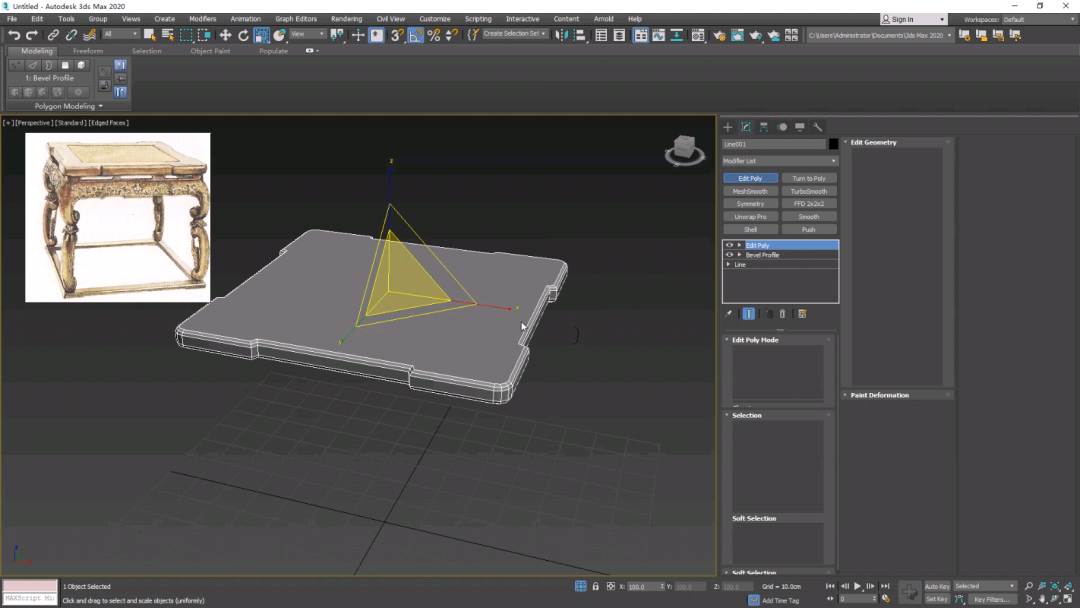
1,使用编辑器Bevel Profile倒角剖面使用凳面,这个编辑器在制作门框复杂的剖面模型时非常实用,调节起来也非常方便。
2,使用MD布料结算快速制作出坐垫的布褶效果。
3,详细讲解了雕花制作以及zb拓扑,这里对于棘手的弧形物体就是采用了上述讲到的,先在MAX中制作粗模,接着使用Zbrush雕刻,再进行拓扑,最后卡线得到。
4,使用max插件UVSG (根据UV来区分光滑组)提高工作效率。
2贴图方面
1,使用HSL滤镜给贴图校色和Gradient颜色渐变滤镜丰富颜色变化,巧用滤镜让作品更加出彩。
2,通过light蒙版生成器制作上下关系等细节再配合Position加强顶底,这样可以使整体材质体积感增强了。
以上就是本期分享的内容了,我们下期再见~
转载声明:本文来源于网络,不作任何商业用途
全部评论

暂无留言,赶紧抢占沙发
热门资讯

3D建模私活接单APP和网站有哪些?

学3d建模好还是影视后期呢?

C4D干货:OC中渐变颜色如何实现?

3d建模行业可以接活赚钱吗?

三维建模培训一年花多少钱?

小白三维图设计容易学吗?

学3d建模累还是影视后期累啊?

3d建模学习什么专业?

都有哪些可以提高人体骨骼建模的小技巧?



